حول ZJHK
Zhejiang Haoke Electric Co. ، Ltd. هي مؤسسة خاصة مخصصة للبحث والتطوير والتصميم والتصنيع والمبيعات وخدمة ما بعد البيع منالموصلات الشاقة، مع رأس مال مسجل من 10 ملايين يوان.
منذ إنشائها ، تطورت الشركة بسرعة مع فريق المواهب الممتاز ، والقوة الفنية القوية وخدمة ما بعد البيع المدروسة. لقد أطلقت على التوالي HA ، He ، He ، HD ، HDD ، HSB ، HK ، HQ وسلسلة أخرى من المنتجات ، مع الآلاف من المجموعات لتلبية احتياجات اتصال الكهرباء أو الإشارات من مختلف الحقول والمناسبات. تستخدم المنتجات على نطاق واسع في الأتمتة الصناعية ، وقوالب العداء الساخنة ، ونقل السكك الحديدية ، وتصنيع المعدات ، واتصالات النظام الصناعي ، ومجالات المعلومات والتحكم.
01
R&D
تتيح خبرة الصناعة الوفيرة واحتياطيات المعرفة للمنتجات توفير حلول تطبيقات مبتكرة للعملاء عبر مختلف الصناعات ، وكذلك التصميمات المخصصة. يضع فريق Haoke's Inting Mould أيضًا أساسًا متينًا لضمان توصيل الحلول في الوقت المناسب وعالي الجودة.
02
تصنيع
يتم تحقيق عمليات الإنتاج الرئيسية من خلال الدورة الدموية الداخلية ، مع قدرة إنتاج سنوية تبلغ 1.5 مليون مجموعة من الموصلات الشاقة ، مما يوفر للعملاء ناتج مضمون. بالإضافة إلى ذلك ، نعتمد خطة إنتاج قائمة على المخزون لضمان سرعة التسليم وجودة الخدمة بشكل أفضل.
03
المبيعات وبعد البيع
تميل ما يقرب من 20 معارضًا محليًا ودوليًا سنويًا ، حيث توفر خدمات اتصال للعملاء عبر مختلف الصناعات ، مع المنتجات المصدرة إلى 83 دولة (اعتبارًا من نهاية عام 2023).
كيف بدأنا


نهاية
ل
2012
بدء الاستعدادات
الموصلات الشاقةنشأت في ألمانيا. في ذلك الوقت ، كانوا منتجات لا تحظى بشعبية نسبيا في الصين. كان معظم الناس على دراية بهم لأنهم اشتروا معدات مستوردة من الخارج.
في الصين ، هناك عدد قليل جدًا من العلامات التجارية للموصل الشاق المحلي. من الصعب استبدال أجزاء إصلاح المعدات الأصلية في السوق. يتم تسعير العلامات التجارية الأجنبية عالية ولديها أوقات توصيل طويلة جدًا.
بعد أن فهم المساهمون الثلاثة لدينا طلب السوق على هذا المنتج ، قرروا إنشاء علامة Haoke لإثبات تصنيع Wenzhou وتصنيع الصين.
في عام 2013، بدأنا أبحاث السوق ، وتشكيل الفريق الفني ، وتطوير العفن.

2013
التحضير والاحماء
فتح العفن الرسمي ، والاختبار ، والمرحلة المبكرة في السوق الأساس.

2014
إنشاء الشركة
تم تأسيس الشركة رسميا.
انضم أكثر من الزملاء المتشابهين في التفكير Haoke

2015
-
2016
الحصول على الشهادة
في عام 2015معتمد من قبل نظام الإدارة ISO9001.
في عام 2016المشاركة في معرض شنغهاي الصناعي مع منتجات جديدة لإظهار أول ظهور قوي. في نفس العام ، تم الحصول على شهادات مثل CQC و CE و ROHS.

2019
السعي باستمرار
حصلت على شهادة UL ، أنشئ مختبر Haoke الخاص في نفس العام.
شارك في هانوفر ميسي في ألمانيا ، واكتسب التقدير من العملاء الأوروبيين.

2022
نمو ثابت
تم إنجاز هدف تحقيق مجموعة كاملة من المنتجات والجودة المستقرة ونمو المبيعات الثابت بشكل أساسي ، مما يضع هذا النوع من الموصلات في المستوى الرائد داخل الصناعة.

2023
نقل المصنع
من أجل تحسين الإدارة الموحدة للمصنع وتحقيق إنتاج أكثر كفاءة ، اتخذت الإدارة العليا للشركة قرارًا كبيرًا: زيادة الاستثمار والتخلي عن الأرباح المتراكمة في السنوات القليلة الماضية لشراء مصنع جديد ومعدات أتمتة جديدة.
في نهاية عام 2023 ، انتقلنا إلى مبنى مصنع Haoke Electric ذاتيًا ، والذي يغطي مساحة 5333 متر مربع مع مساحة بناء تبلغ 10 ، {5}} متر مربع.

2025
تستمر المبيعات في الزيادة مع نمو الفريق
تجاوزت المبيعات9 مليون دولار أمريكي، وكلها كانت منتجات موصل الخدمة الثقيلة.
مع استمرار الشركة في تحسين الإنتاج ومراقبة الجودة ، نواصل استيعاب مواهب جديدة وتوسيع الفريق. حاليا ، Haoke Electric لديها ما مجموعه 130 موظف. هذه مجرد بداية هدفنا. سنستمر في توسيع الفريق وتزويد العملاء بموصلات عالية الجودة.
مستودعنا

800㎡
مستودع المنتج النهائي
أكثر من 1000pcs من المخزون لكل نموذج (إدراج/غطاء محرك السيارة/الإسكان) و M.خام من 50 ، 000 من دبابيس لكل ملصقات.
1400㎡
مستودع المنتجات شبه المنقولة
يمكن أن توفر الملحقات شبه المنقولة الكافية مواد لخط الإنتاج في الوقت المناسب ، تلبي الاحتياجات المخصصة لبعض العملاء وتقصير دورة الإنتاج.
نظام التحكم في ERP الرقمي
يوفر نظام إدارة تخطيط موارد المؤسسات الرقمية إدارة دقيقة للمخزون وتنبيهات نقص المواد في الوقت المناسب.
فريق البحث والتطوير الخاص بنا
متابعة الحرفية هو هدفناضمان جودة العميل هو مهمتنا.

قدرات البحث والتنمية المستقلة
نستمر في الابتكار في البحث وتطوير منتجات جديدة ، وتزويد العملاء بحلول عالية الجودة ، وضمان استقرار المنتجات عندما يستخدمها العملاء.
فريق عمل تقني قوي
هيكل تنظيمي كامل وواضح للإدارة الفنية
لدى Haoke 15 فنيًا من ذوي الخبرة قادرون على تطوير منتجات جديدة بسرعة وتخصيص المنتجات وفقًا لاحتياجات العملاء والاستجابة بسرعة لمتطلبات رسم العملاء.
في الوقت نفسه ، نجذب باستمرار مواهب جديدة للانضمام إلى فريقنا الفني واستكشاف الابتكارات.

الشهادات
ISO9001
سلسلة CE-HE
سلسلة CE-HA HEE HEE HD
CE-HDD HSB HQ HK Series
سلسلة CE-HM
سلسلة UL-HE HQ HSB
سلسلة UL-HA
سلسلة HDD UL-HD
سلسلة UL-HQ
سلسلة UL-HK
المملكة المتحدة
EAC
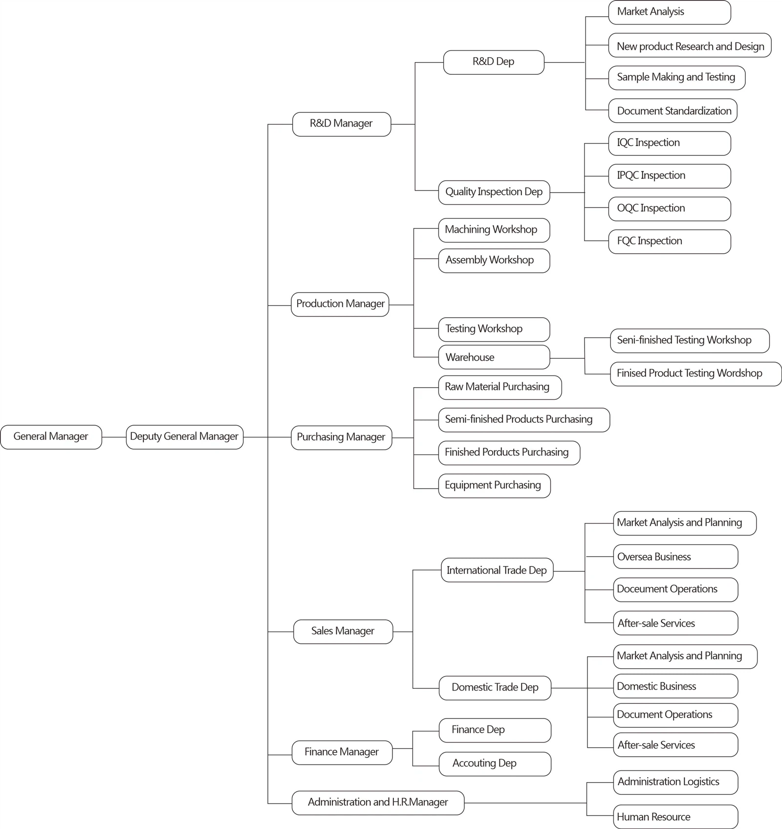
الشركة التنظيمية الهيكل التنظيمي


